当前位置首页 产品中心 > 消防车 >

产品中心

联系我们

地址:随州市曾都区北郊首义村4幢1-3层号

咨询热线:

157-9711-9111

余经理

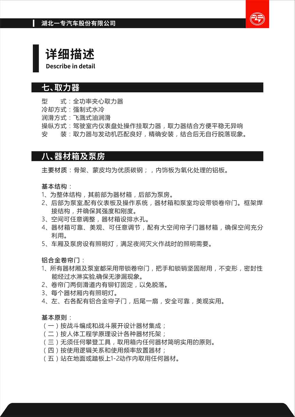
东风D9泡沫消防车

发布日期:25-11-07   
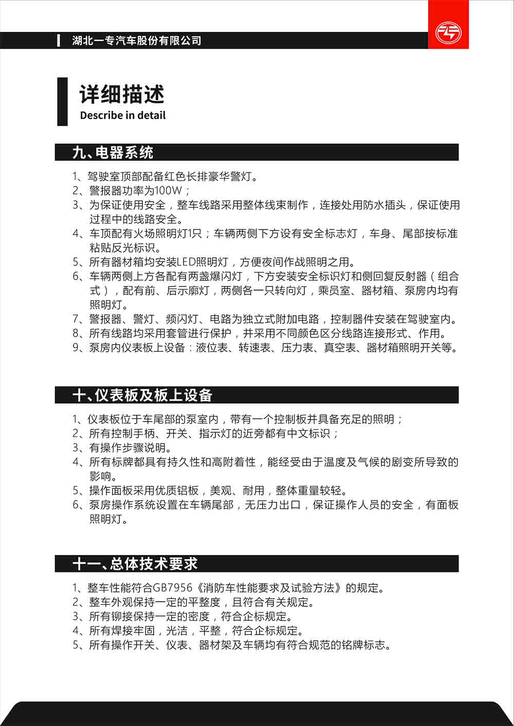
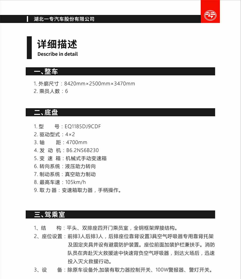
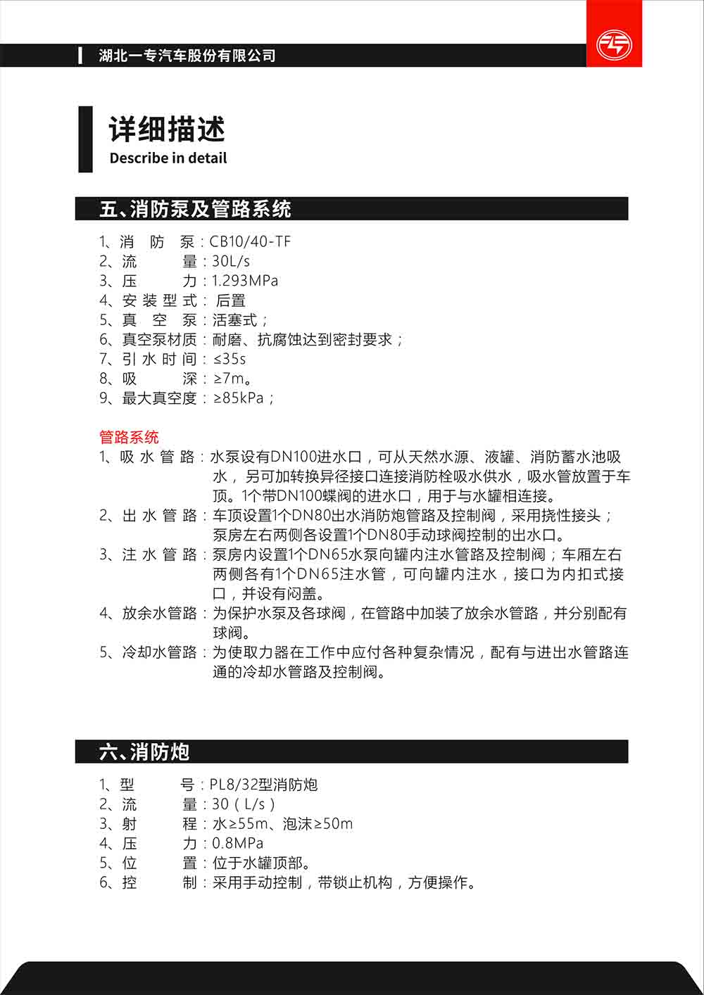
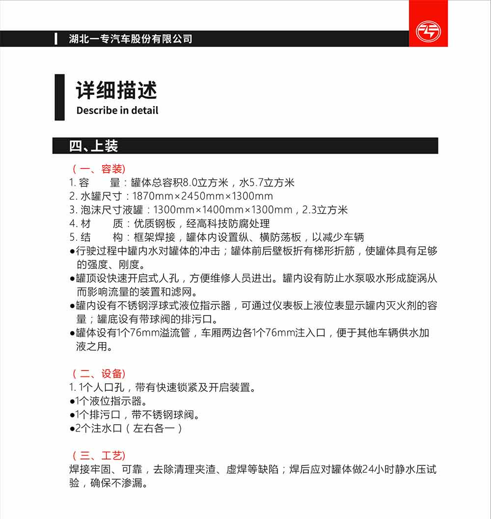
东风D9泡沫消防车
  • 东风D9泡沫消防车
  • 东风D9泡沫消防车
  • 东风D9泡沫消防车
  • 东风D9泡沫消防车
  • 东风D9泡沫消防车
  • 东风D9泡沫消防车


/202511/1762483440_610ba9c6430ebe0ef15e.jpg/202511/1762483449_788af946e1650f3f3ac4.jpg/202511/1762483451_3bcccc2503bca0e23e70.jpg/202511/1762483449_f196cba5622eac54eddb.jpg/202511/1762483451_410489a002de99af6459.jpg/202511/1762483450_71c6dd98a66c657f6924.jpg/202511/1762483445_a51574793f660fe54004.jpg/202511/1762483456_5082764587c2b8d998b7.jpg/202511/1762483453_ae206b74733a3a029428.jpg/202511/1762483456_148b384c36bf06bf43d3.jpg/202511/1762483454_a3962211978602f0f2fd.jpg