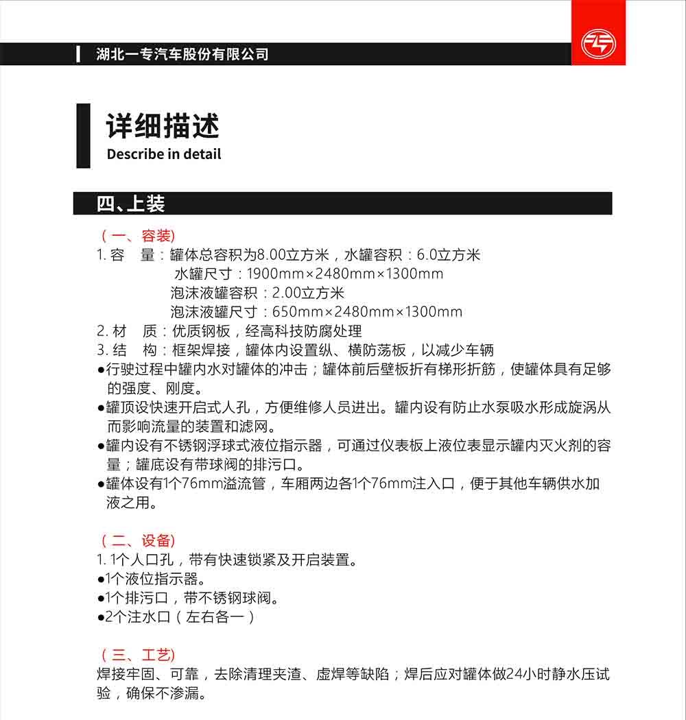
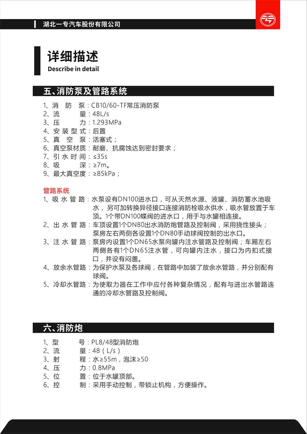
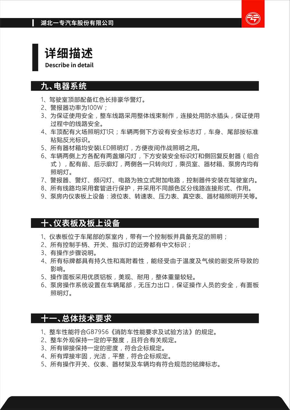
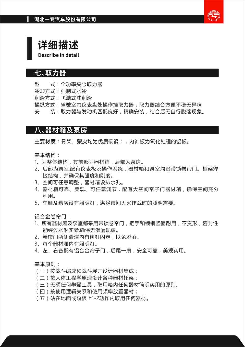
当前位置首页 产品中心 > 消防车 >

产品中心

联系我们

地址:随州市曾都区北郊首义村4幢1-3层号

咨询热线:

157-9711-9111

余经理

重汽豪沃泡沫消防车

发布日期:25-11-07   
重汽豪沃泡沫消防车
  • 重汽豪沃泡沫消防车
  • 重汽豪沃泡沫消防车
  • 重汽豪沃泡沫消防车
  • 重汽豪沃泡沫消防车
  • 重汽豪沃泡沫消防车
  • 重汽豪沃泡沫消防车


/202511/1762483609_02f37376b8de2e5e0b9f.jpg/202511/1762483619_51ec87e8b9143668cffa.jpg/202511/1762483620_a8a0f052edc0e0a9f282.jpg/202511/1762483620_6ab340d0402e23ec75c6.jpg/202511/1762483621_a23fc2a5d822c0da9bdb.jpg/202511/1762483621_e24de8d76e0883dc71d6.jpg/202511/1762483615_83c5f555437f5dbdf29e.jpg/202511/1762483625_1b61281c932a2c3faa1a.jpg/202511/1762483626_844f641f3c5699052a8a.jpg/202511/1762483624_696a4186a5aafb693c58.jpg/202511/1762483627_ce61f3e22d346adda44d.jpg