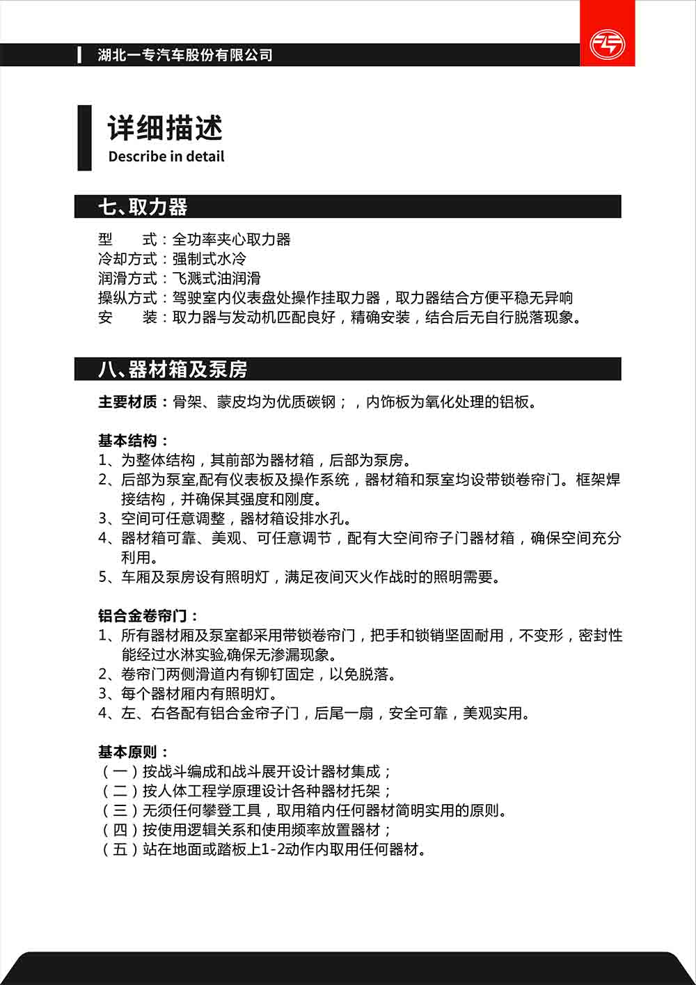
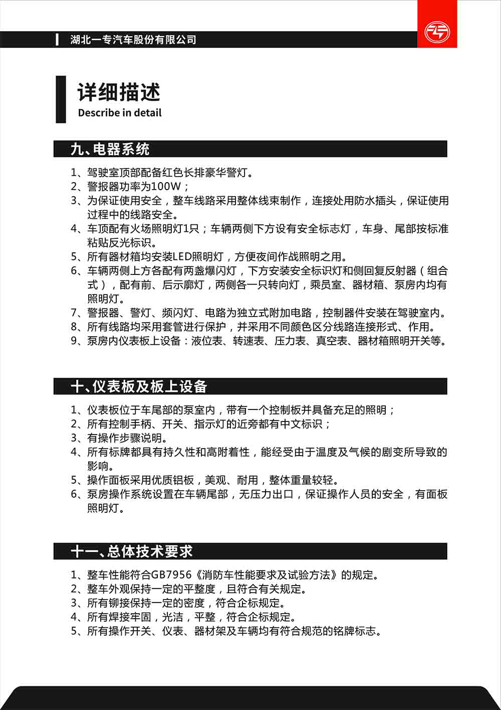
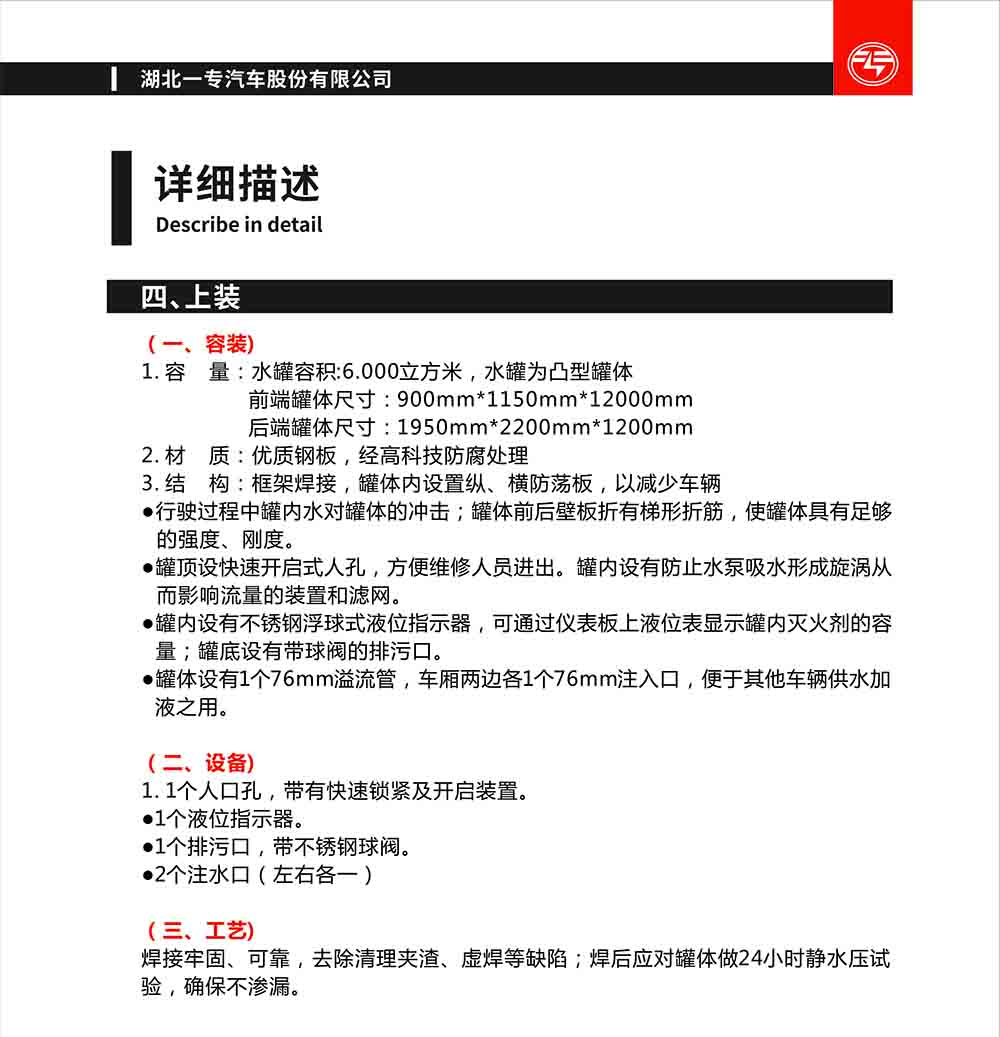
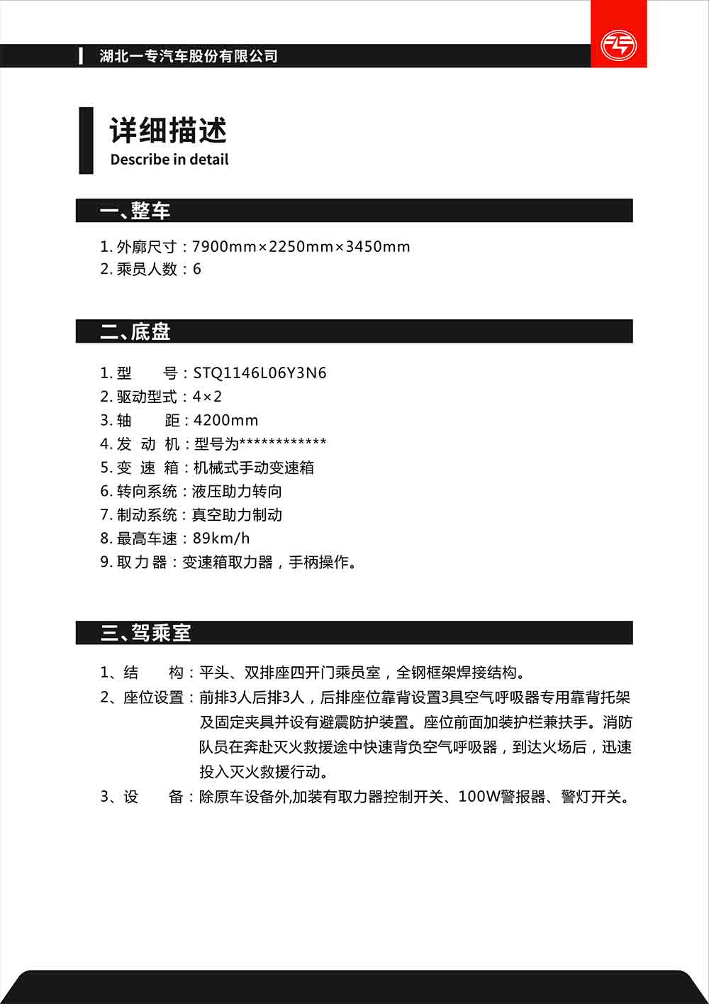
当前位置首页 产品中心 > 消防车 >

产品中心

联系我们

地址:随州市曾都区北郊首义村4幢1-3层号

咨询热线:

157-9711-9111

余经理

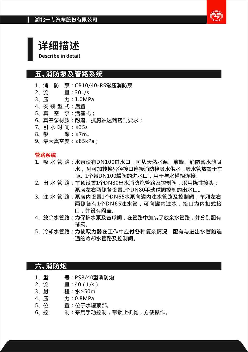
三环水罐消防车

发布日期:26-01-26   
三环水罐消防车
  • 三环水罐消防车
  • 三环水罐消防车
  • 三环水罐消防车
  • 三环水罐消防车
  • 三环水罐消防车
  • 三环水罐消防车


/202511/1762483284_1dc16c0bfcf65705e018.jpg/202511/1762483295_d4e975b988952323e188.jpg/202511/1762483295_ff184dd3bd587d202610.jpg/202511/1762483295_ec6ac564ba84cd7e91ca.jpg/202511/1762483296_7b05157c3c51ce983d32.jpg/202511/1762483296_9363f811e8cb108b9ee6.jpg/202511/1762483289_12a151f565665c2e284b.jpg/202511/1762483300_beb58bbdef0a57023f7a.jpg/202511/1762483300_6bdb7fc29b78f3240e21.jpg

/202601/1769393584_4e3f2be1a57ced418668.jpg/202601/1769393584_0cd3704f85df036259b9.jpg